Instance Verification Kit (IVK)
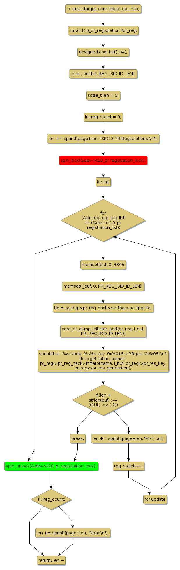
spin lock @ [27585+42+/linux-3.19-rc1/drivers/target/target_core_configfs.c]
Instance Signature: registration_lock
|
The Matching Pair Graph:
|
|
Function Name
|
Control Flow Graph (CFG)
|
Events Flow Graph (EFG)
|
Source Correspondence
|
|
target_core_dev_pr_show_attr_res_pr_registered_i_pts
|
|
|
[27263+52+/linux-3.19-rc1/drivers/target/target_core_configfs.c]
|